Introduction
Location Map
Base Map
Database Schema
Conventions
GIS Analyses
Flowchart
GIS Concepts
Results
Conclusion
References

Flowchart

Flowchart

Land cover re-projected
Model1

Location Map
model2

Base Map
DEM developed from Topographic curves
model3-1

model3-2

model3-3

 

Data analyses

NDVI
ndvi flow1

ndvi flow2

ndvi flow3

ndvi flow4

ndvi flow5

 

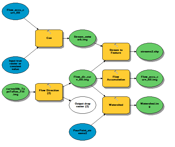
Watershed
model7-1

model7-2

model7-3

model7-4

Slope pastureland
model6-1

model6-2



Updated: August 29, 2009 © 2009 All Rights Reserved.
Colorado State University, Fort Collins, CO 80522 USA