Introduction
Location Map
Base Map
Database Schema
Conventions
GIS Analyses
Flowchart
GIS Concepts
Results
Conclusion
References

Flowchart

Flowchart

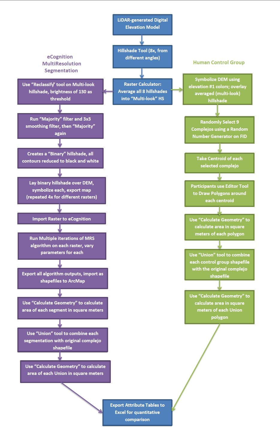
The following flowchart shows the steps taken for data analysis. Because this process involved multiple steps outside of ArcGIS, the flow chart was done in Word, not using model builder.

Updated: August 29, 2009 © 2009 All Rights Reserved.
Colorado State University, Fort Collins, CO 80522 USA